一、废旧塑料清洗污水水质特征
1)废塑料废水中有机氨、CODcr、BOD5等有机污染物含量较高,是一种塑料表面残留的物质,其污染物成分复杂,处理难度较大。
2)可生化性较好:废水中的污染物B:C比值为0.30,废水B:C比值基本符合生物降解处理条件,废水PH值水温、水质、水量后才能进行生物氧化处理。
3)废水中含有大量的固体杂质和悬浮物,需进行预处理。
4)废水中含有多种化合物,废水毒性系数对微生物生长有抑制作用。
5)废水的水质、水量有变化:要求废水处理系统具有较高的调节水量,水质适应变化的能力。
二、废旧塑料清洗开云(中国)工艺流程
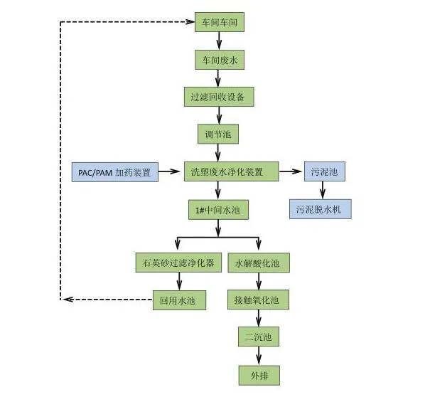
废旧塑料清洗开云(中国)的工艺流程如下:废塑料清洗废水先流入转鼓过滤器,经初步过滤后流入调节池后泵入管道混合器,与加入药剂装置的药剂混合,进入气浮净化装置,经过这一系列处理的废水流入中间池,再泵入效率高的净水器进行进一步净化,在净化后达到回用标准后,进入回水回用池,供生产使用。这其中气浮净化装置和有效率净水器产生的泥沙被送到污泥浓缩池,然后通过泵送到污泥脱水机,与加药装置中加入的药剂混合处理,经过处理的污泥被送往专门的污泥处理厂,以集中处理。
三、废旧塑料清洗开云(中国)主要设备列表与详细说明
1.主要设备列表
| 序号 | 名称 | 数量 | 安装位置 |
| 1 | 转鼓式过滤机 | 1 | 格栅井 |
| 2 | 液位控制装置 | 1 | 调节池 |
| 3 | 污水提升泵 | 2 | 调节池 |
| 4 | 潜水搅拌机 | 1 | 调节池 |
| 5 | 气浮净化装置 | 1 | 污水处理站 |
| 6 | 四罐式加药装置 | 1 | 配套气浮净化装置 |
| 7 | 溶气装置 | 1 | 配套气浮净化装置 |
| 8 | 管道混合器 | 2 | 配套气浮净化装置 |
| 9 | 液位控制器 | 1 | 中间水池 |
| 10 | 过滤水泵 | 2 | 配套高效净水器 |
| 11 | 高效净水器 | 2 | 污水处理站 |
| 12 | 污泥浓缩机 | 1 | 污泥浓缩池 |
| 13 | 污泥泵 | 1 | 污泥浓缩池 |
| 14 | 全自动加药装置 | 1 | 污泥脱水间 |
| 15 | 叠螺式污泥脱水机 | 1 | 污泥脱水间 |
| 16 | 管道、管件、阀门 | 配套 | 系统配套 |
| 17 | 电气控制柜 | 1 | 工作室 |
| 18 | 电线、电缆、桥架 | 配套 | 系统配套 |
| 19 | 照明设施 | 配套 | 系统配套 |
| 20 | 防护设施 | 配套 | 系统配套 |
序号
名称
数量
结构形式
1
调节池
1
钢砼
2
中间水池
1
钢砼
3
清水池
1
素砼
4
加药间工作间等
1
砖混
5
污泥浓缩池
1
钢砼
6
基础、走道、车道
1
素砼
转鼓式过滤机:去除废水中的固形物及大的固体杂质,主要是PVC碎料、EPS碎料等。B、调节池:调水水质、水量,定量升至溶气浮机。
混合器:防止泥土中的杂质沉淀。
气浮机:设置于调节池后,用于去除水中SS悬浮物,SS去除率可达75%~95%,COD功能下降,COD去除率可达50%~65%。
中间水池:其主要起过渡作用,其作用是收集经气浮处理后的污水。将高xaio净水器与其他泵分开供水。
高xaio净化器:废水经气浮机净化处理后的水,经高xaio净水器深度过滤处理,保证达到废渣冲洗车间用水需求。
污泥处理系统:废水处理系统产生的剩余污泥排入污泥浓缩池,污泥浓缩后,由泵提升至叠螺式污泥脱水机进行脱水,干泥由专门的污泥处置厂处理或填埋处理。




豫公网安备 41031102000313号
网站首页
电话咨询
返回顶部